登封农商行股权管理失范,违规发放冒名贷款两人被判刑

封农商行违规发放冒名贷款的杨五有、王庆宗先被判刑又被禁业。河南金牛实业集团有限公司大股东持有郑州金牛华宾酒店管理有限公司90%股份,另外10%股份的持有人为郑州中强置业有限公司唯一股东。如金牛实业与中强置业构成关联人,则持股总额超过监管红线。大股东登封电厂集团有限公司、河南嘉拓煤炭运销有限公司、郑州嵘昌集团实业有限公司都已被列为失信被执行人、被限制高消费。股权质押超30%,股权被轮候冻结。股权管理一塌糊涂。
2023年10月27日,登封农商银行召开信贷工作例会。会议既肯定了成绩,又指出了问题和不足,并对下步信贷工作提出要求。党委委员、副行长马源伟就下阶段信贷重点工作提出四点要求:一是紧盯目标、全员发力,确保年底圆满收官;二是压实责任、严控质量,持续推进风险化解;三是突出重点、精细管理,深化信贷流程重塑;四是廉洁从业、阳光办贷,全体干部职工要时刻擦亮眼睛、清醒头脑,坚守底线、不逾红线,守好道德底线。
2023年3月30日,河南银保监局批复核准马源伟河南登封农村商业银行副行长任职资格。不久前,刘亚敏、翟吉坤两位副行长任职资格才获河南银保监局批复核准。相关资料显示,翟吉坤、马源伟曾先后担任河南荥阳农村商业银行峡窝支行负责人,刘亚敏自2019年5月27日担任河南登封农商行行长助理,至此番拔擢升任。
值得注意的是,发现.华网登录国家金融监督管理总局,未检索到秦静河南登封农村商业银行股份有限公司董事长任职资格批复核准。2021年4月14日,登封农商行法定代表人变更为秦静。自2018年12月26日始,秦静任登封农商行行长;此前,秦静曾任河南中牟农村商业银行副行长、董事会秘书。
图片
图片
01

违规发放冒名贷款被处罚

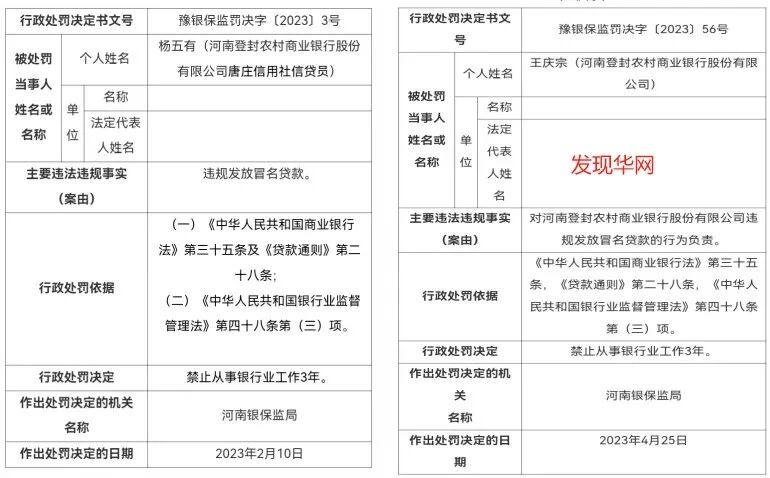
2022年9月1日,河南银保监局开具行政处罚单,河南登封农村商业银行股份有限公司因涉违规发放冒名贷款、迟报案件信息两项违法违规行为,共计被处罚款50万元。

2023年2月10日,登封农商行唐庄信用社信贷员杨五有因违规发放冒名贷款,被河南银保监局处以禁止从事银行业工作3年;2023年4月25日,登封农商行唐庄信用社主任王庆宗因对违规发放冒名贷款的行为负责,被河南银保监局处以禁止从事银行业工作3年。
图片
冒名贷款指的是实际用款人骗取(或伪造)名义贷款人的有关证件或相关资料,以名义贷款人的名字(名称)申请贷款供自己使用,名义贷款人对此并不知情,或名义贷款人本身并不存在。
监管机构历来禁止银行机构发放冒名贷款。冒名贷款轻则会被监管处罚、银行承受财务损失,重则相关人员可能因违法放贷、贷款诈骗等承担刑事责任。
(2018)豫0185刑初418号刑事判决书载明:2008年3月至8月,被告人王庆宗、杨五有在担任河南登封农村商业银行股份有限公司唐庄信用社主任、信贷员期间,与实际用款人刘光合、米振省(该二人另案处理)相勾结,明知其不符合贷款条件,致使刘光合、米振省冒用他人的身份证明,采取一人贷款二人担保、伪造虚假贷款申请材料等方式,滥用贷款审批权限,违法向刘光合发放贷款8笔共计240000元,违法向米振省发放贷款6笔共计180000元,造成银行直接损失420000元;2008年4月至7月,被告人王庆宗、杨五有在担任河南登封农村商业银行股份有限公司唐庄信用社主任、信贷员期间,采取一人贷款二人担保、伪造虚假贷款申请材料等方式,滥用贷款审批权限,以被害人王某1、王某2、郝某的名义违法放贷3笔共90000元,造成银行直接损失90000元。经审理,河南省登封市人民法院判处被告人王庆宗犯违法发放贷款罪,判处有期徒刑一年零六个月,并处罚金人民币10000元;判处被告人杨五有犯违法发放贷款罪,判处有期徒刑一年,并处罚金人民币10000元。
企查查APP显示,2015年6月25日,耿伟红、邓锦杰分别向河南登封农商行唐庄支行质押济源市腾达矿产品有限公司股权100万元、750万元;2015年6月16日,耿伟红向河南登封农商行唐庄支行质押汝阳县宏鹤铜业有限公司股权100万元、汝阳县鑫星矿业有限公司股权100万元;邓锦杰向河南登封农商行唐庄支行质押汝阳县锦泰矿产品有限公司股权1000万元、汝阳县鑫星矿业有限公司股权900万元。
目前,邓锦杰为失信被执行人、被限制高消费,耿伟红被限制高消费。请问登封农商行秦静董事长,耿伟红、邓锦杰贷款是否已足额偿还本息?登封农商行异地贷款总额及逾期情况?
图片
02

股权质押比例超30%

股权管理一塌糊涂

登封农商行是否存在已质押的股份被处置而导致股权结构发生变化的风险呢?登封农商行被冻结的股权是否存在纠纷或者潜在纠纷,是否存在可能导致股份冻结的其他情形,股权权属是否清晰,是否存在股份代持的情形呢?
截至2023年10月末,河南登封农村商业银行注册资本为6.00亿元,股权结构较为分散,股东以当地民营企业为主。其中前十大股东及其持股情况分别是登封电厂集团有限公司持有6000万股(占比10%)、河南金牛实业集团有限公司持有4681.6万股(占比7.80%)、郑州市仟祥贸易有限公司持有4188.8万股(占比6.98%)、河南嘉拓煤炭运销有限公司持有3781.6万股(占比6.30%)、开封市辰鑫昇实业有限公司持有3000万股(占比5%)、河南宝德实业投资有限公司持有2744.896万股(占比4.57%)、郑州中强置业有限公司持有2428.272万股(占比4.05%)、郑州嵘昌集团实业有限公司持有2000万股(占比3.33%)、河南中绘置业有限公司持有1724.8万股(占比2.87%)、河南泰润置业有限公司持有1619万股(占比2.70%)。
国家企业信用信息公示系统显示,截至目前登封农商行已质押股份合计18040.944万股,占总股本的30.07%,已冻结股份合计10682.862667万股,占总股本的17.80%。
图片
企查查APP显示,登封电厂集团有限公司所持登封农商行股权被轮候冻结22480万元,开封市辰鑫昇实业有限公司所持登封农商行股权被轮候冻结12000万元,何世建所持登封农商行股权被轮候冻结3000万元,赵阳所持登封农商行股权被冻结470万元,李琦所持登封农商行股权被冻结212.862667万元。
此外,登封电厂集团有限公司、河南嘉拓煤炭运销有限公司、郑州嵘昌集团实业有限公司都已被列为失信被执行人、被限制高消费。综上,登封农商行股权管理失范,股东资质未能持续符合监管要求。
图片
03

大股东疑似关联方

限消人被选为新任董事

值得注意的是,2021年5月17日,登封农商行董事发生变更:李西中退出,闫奇俊新进。而2021年4月28日,河南省郑州市中级人民法院发布(2020)豫01执1491号限制消费令,闫奇俊因担任郑州荣奇热电能源有限公司法定代表人被采取限制消费措施。

图片
河南金牛实业集团有限公司大股东王登甲持有郑州金牛华宾酒店管理有限公司90%股份,另外10%股份的持有人李强为郑州中强置业有限公司唯一股东。金牛实业与中强置业如若构成关联人,则持股总额为11.85%,超过监管标准。
2023年9月26日,河南中岳非晶新型材料股份有限公司发布《重大诉讼进展公告》。原告河南登封农商行诉请被告河南中岳非晶新型材料股份有限公司偿还借款本金6790万元,利息及罚息475.96万元。经河南省登封市人民法院调解,原告与被告自愿达成协议:被告河南中岳非晶新型材料股份有限公司欠付原告借款6790万元及利息、罚息。现被告自愿偿还,定于2023年10月20 日之前一次性偿还原告河南登封农村商业银行股份有限公司借款本金67900万元。
请问登封农商行秦静董事长,截至2023年11月10日贵行收到欠款了吗?显然没有,中岳非晶公告称,公司目前生产经营正常,但现金流紧张,无力偿还涉案借款本息。
2023年5月17日,中岳非晶公告称,为满足公司经营及业务发展的需要,公司拟继续向河南登封农村商业银行股份有限公司申请贷款,贷款额度不超过 3000 万元(最终以该银行实际审批的授信额度为准)。为此,公司拟用自有土地房产(登房权证字第 1501282037 号、登房权证字第 1501282050 号、登房权证字第 1501282048 号、登房权证字第 1501278661 号、登房权证字第1501282041 号;登国用(2015)第 00018 号、登国用(2015)第 00017号、登国用(2015)第 00047 号)为本次借款提供抵押担保。
那么,登封农商行最终实际审批的授信额度是多少呢?贷款集中度是否符合监管要求呢?不得而知。
2021年8月27日,北京中岳和能科技有限公司向河南登封农商行出质河南金丰煤业集团有限公司股权2655万元,2021年12月22日,金丰煤业集团被郑州市中级人民法院列为失信被执行人。请问秦静董事长,登封农商行的贷款三查制度是否严格落实?
2019年9月末,登封农商行债券投资累计浮亏1.67亿元。该行投资资产主要以债券投资为主,其中利率债投资占比在60%以上,且利率债剩余期限超过5年以上部分占全部利率债的比重在90%以上,利率敏感性资产规模较大,面临一定的市场风险管理压力。
滚动至顶部