最新!周六福第三次冲击IPO,自曝遭投诉四百多起

7月26日,第三次冲击IPO的周六福珠宝股份有限公司及其保荐机构中信建投,在酝酿了四个月后,终于回复了深交所首轮问询。

公司前次申报保荐机构广发证券、审计机构正中珠江深陷“康美案”,后者更是在去年注销。为此,监管关注前次申报发审委会议提出询问的主要问题在本次申报报告期内的整改情况,相关影响是否涵盖本次申报报告期。公司分析称,前次申报问题在本报告期内均已解决或具备合理解释。

与周大福、周生生、周大生等由“周”姓创始人打造的黄金珠宝品牌不同,周六福的实控人并不姓周,而是来自广东潮汕的李氏兄弟,也常被消费者诟病“山寨”“碰瓷”。此次周六福最新披露,公司不少商标或商号与香港珠宝金行、香港黄金钻石集团等公司存在重叠,可能导致未来潜在的加盟商和消费者产生误解或混淆。据披露,周六福光与香港珠宝金行的商标侵权纠纷等就达到400多起。

深交所还要求公司结合报告期内消费者投诉情况、诉讼争议等,说明以上情形是否对品牌声誉、市场口碑、财务状况等产生重大不利影响。根据周六福的问询回复,有市场监督管理局和消费者委员会出具证明的投诉,范围包括“公司及其子公司、分公司、自营店”,就达到451起。而招股书显示,公司截至2022年末自营店实际上只有78家,加盟店则有近4000家。

此前两次IPO失败

问题是否已“整改”?

深交所网站显示,周六福申报深市主板IPO及上市申请于2月28日获受理,于3月26日收到首轮问询。直到四个月后的7月26日,公司及保荐机构中信建投才回复问询。

图片

而这实际上这并非周六福首次冲上市。早在2019年5月,周六福就递表深交所主板,但因受聘的会计师事务所正中珠江作为康美药业长期审计机构,在康美财务造假东窗事发后被证监会立案调查,周六福IPO审查随之中止,并在同年12月最终遭发审委否决。

2020年9月,不甘心失败的周六福再度向证监会递交上市申请材料,但因经营存疑,被证监会第十八届发审委第154次会议二次否决。时隔近两年,2022年7月,周六福再次披露招股书,还是申报深市主板,但一直未有进展。全面注册制后,其上市审核今年2月底从证监会平移到了深交所进行审核。

这样,公司“前科”在本次问询中首当其冲,深交所要求说明前次申报时加盟店数量增加,店均销售收入大幅增长、新增加盟店销售额远高于存续加盟店的原因及合理性,本次申报时上述事项的变化情况。并说明前后两次申报相关重大事项的变化情况,包括且不限于业务模式、产品结构、加盟政策、内控制度、相同期间主要财务数据等

深交所还要其说明前次申报发审委会议提出询问的主要问题在本次申报报告期内的整改情况,相关影响是否涵盖本次申报报告期。

周六福回复称,2021年度至2022年度,公司从加盟为主、自营为辅的销售模式转变为加盟和自营并重。除此之外,销售模式、采购模式、生产模式及研发模式均未发生重大变化,前后两次申报相同期间财务数据也不存在重大差异。

另外,对前次申报发审委会议提出公司主营业务收入增幅远高于同行业可比公司、加盟模式下实现的收入占比高、新增加盟商店均销售额远高于平均店均销售额的原因及合理性等问题,公司说明了“整改”情况,并称“前次申报发审委会议提出询问的主要问题在本报告期内均已解决或具备合理解释”。

按照周六福的说法,本次申报公司可以说俨然已成一个“好学生”,纵观整个回复变化最明显的似乎是中介机构。

公司称,本次申报的保荐人、申报会计师、发行人律师均发生了变更。本次申报保荐人为中信建投,申报会计师为安永华明,律师为广东信达律师事务所。而前次保荐人为民生证券、广发证券,申报会计师为正中珠江,律师为广东华商律师事务所。

商标与两家香港公司重叠

带来纠纷官司400多起

目前已经登陆资本市场的周大福、周生生、周大生等珠宝黄金品牌有一个共同点,即创始人都姓周,而周六福是不是也是如此呢?非也,周六福其实既不来自于香港,实控人也不姓周,而是肇始于广东潮汕李姓兄弟之手,公司历史也不算长,满打满算也就20年。

招股书显示,2004年4月,李伟蓬、陈创金共同出资100万元在深圳设立了周六福有限。2005年3月,陈创金将所持有的50%股权转让给了李伟柱。至此,周六福成为李伟蓬和李伟柱兄弟二人的名下资产。

图片

实际上,直到2016年周六福才到香港开出第一家门店,店铺位置正对着周大福。彼时有媒体报道称,新店开业当天请来了刘嘉玲担任嘉宾。但刘嘉玲表示,自己刚开始也以为邀请她的是周大福或者六福珠宝,后来才知道原来是周六福。这也为网友吐槽其“山寨”“碰瓷”留下一个经典案例。

从招股书披露的信息来看,实际上商标和商号一直是周六福的一大硬伤。截至2023年2月27日,周六福及其子公司的“周六福”等商标中,被第三人提起无效宣告且国家知识产权局尚未作出裁定的共有10 项,被第三人提起撤销、国家知识产权局已作出决定且发行人已提起复审的共有9项。

首轮问询中深交所要求公司结合“周六福”商标被提起无效宣告或撤销程序的进展情况,产生纠纷的背景及原因,被撤销商标所涉产品在报告期内相关收入及占比情况等,具体说明商标被宣告无效或被裁定撤销的风险及对发行人生产经营可能产生的影响,相关风险是否已分披露。

另外,深交所要其说明对“周六福”商号和商标的推广情况,市场及消费者对该商标的认知情况;说明与香港周六福珠宝金行以及其他公司在商号、商标方面存在重叠或部分重叠的具体情形,相关重叠是否导致发行人供应商、客户、潜在消费者等产生误解或混淆。

周六福回复称,公司与香港珠宝金行商标和商号存在部分重叠,并自2018 年起针对香港珠宝金行曾经申请注册或注册成功的商标提出异议或无效宣告申请。目前,香港珠宝金行存在的与周六福重叠或部分重叠的商标有至少三件。

图片

据悉,公司作为原告起诉香港珠宝金行及其相关方的民事诉讼(商标侵权纠纷/不正当竞争纠纷)案件数量有401件,香港珠宝金行及其相关方作为原告起诉公司的案件数量为5件,均为商标侵权纠纷/不正当竞争纠纷相关的民事诉讼。此外,公司曾经与香港黄金钻石集团商标或商号也存在部分重叠情况。

公司在回复中坦陈,普通消费者受限于品牌、产品辨识能力的不足以及受到营销人员的故意引导,可能会因上述重叠产生误解或混淆。而相关方的关联门店在日常经营中的负面行为可能损害“周六福”品牌形象;另一方面,相关方的关联门店与公司在部分重叠区域或线上平台产生市场竞争,其不规范行为对公司在特定区域市场或线上平台的业务开拓亦会造成不利影响。

自曝消费者投诉451宗

第三方平台投诉谎报克重占比高

周六福产品销售合规性及消费者投诉等也成为交易所此次关注的重点之一。

深交所要求周六福说明是否存在加盟店以“周六福”品牌对外销售其他来源产品的情形,相关内控制度的设计及执行情况,并要求结合报告期内消费者投诉情况、诉讼争议等,说明以上情形是否对公司品牌声誉、市场口碑、财务状况等产生重大不利影响。

周六福回复称,市场监督管理局出具的证明中未明确区分投诉内容是否与发行人加盟商销 售其他来源产品问题相关,根据消费者委员会的投诉证明,报告期内不存在因加盟商以“周六福”的品牌对外销售其他来源产品被投诉的情形。

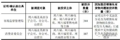
不过,周六福近年的消费者投诉不少。公司披露,根据所在地主管市场监督管理部门、消费者协会出具的证明文件,公司及其子公司、分公司、自营店的被投诉量达到451起。其中,来自市监部门出具证明或确认函的有344起,来自消委会出具证明或确认函的有107起。

图片

而实际上,来自相关部门确认的投诉或只是公司被投诉情况的冰山一角。中国基金报记者注意到,仅从第三方平台黑猫投诉来看,关于周六福的投诉就近千条,涉及克重不符、谎报克重、退换货问题、质量问题等,其中“谎报克重”的投诉占比最高。

图片

图片

据《消费者报道》统计,2017年至2022年间,周六福曾累计7次登上质检黑榜,遭到上海市市场监督管理局、辽宁省市场监督管理局以及山西省工商行政管理局等不同省市部门通报。

如2022年8月,苏州市市场监督管理局公告显示,尹山湖商业水街周六福专柜中金Au750翡翠戒指印记不合格,标称生产企业名称为周六福。2019年12月,上海市市场监督管理局发布《2019年流通领域珠宝玉石质量抽检不合格情况表》,其中万达百货(宝山店)中的足金玉戒指和金Au750钻石女戒不合格,标称生产企业为周六福。

不过,公司在招股书中强调,自己并没有因质量问题受过行政处罚。其称,“截至报告期期末,发行人及其子公司、分公司、自营店的投诉中经消费者委员会、联营商场确认属于因质量问题导致的投诉共17宗,累计涉及金额较小,均已妥善处理,未形成相关部门对公司的处罚”。

滚动至顶部