胜科纳米上市遇阻,大额分红上市募资还债补流,实控人高负债上市争议

胜科纳米作为国内半导体第三方检测分析领域的佼佼者,其IPO之路却并不平坦。胜科纳米公司在招股书中披露的财务数据和高管信息引发了外界广泛关注,尤其是实控人李晓旻的高额负债和公司在IPO前夕的大额分红,胜科纳米公司在递交招股书前一年内进行了累计金额高达1.13亿元的大额分红,超过2020年至2022年三年扣非归母净利润之和,上市募资用途存疑:公司一方面进行大额分红,却又上市募资5000万补流的合理性引发上市争议,“清仓式”分红引争议 胜科纳米回复问询函:IPO前分红较为常见.胜科纳米上市路多坑,实控人负债1亿.胜科纳米IPO:实控人李晓旻年薪350万元不够债务的一个零头,拥有新加坡永久居留权.成上市疑点?更是成为监管层和投资者的关注的焦点。

 

图片

根据招股书,2020年至2022年,胜科纳米分别实现营收1.20亿元、1.68亿元与2.87亿元,同期扣非归母净利润分别为2195.40万元、2273.69万元与5127.87万元。

2022年、2023年,胜科纳米分别现金分红7500万元、3800万元,合计1.13亿元;而2021年—2023年,胜科纳米分别实现归母净利润2750.34万元、6558.59万元和9853.85万元,合计约1.92亿元。现金分红占近3年归母净利润的比例约59%。

招股书显示,胜科纳米已累计服务全球客户2000余家,但从报告期内的前五大客户来看,公司的客户集中度并不高,其中第一大客户A贡献收入占比均达到20%以上,而除2022年的客户B、应用材料外,2020年、2021年其他客户收入均未超过千万,相对客户A的收入断层。

胜科纳米与同行业可比公司对比

图片
图片来源:招股书

目前半导体第三方检测分析服务主要包括第三方后道检测和第三方实验室检测。第三方后道检测主要聚焦于芯片封测环节中的晶圆测试及成品测试,该市场由中国台湾地区的京元电子、矽格、欣铨占据市场主导地位,同时大陆以华岭股份、伟测科技、利扬芯片为主的一批厂商也随之崛起。

第三方检测分析实验室对接半导体产业链各企业的失效分析、材料分析等需求,形成独立的实验室检测业务。专业化的半导体第三方检测分析实验室则起源于中国台湾,并在半导体垂直化分工的浪潮下快速发展,宜特、闳康在中国台湾地区占据主要市场份额,大陆主要呈现机构众多、单个机构规模较小的竞争格局。

图片
图片来源:招股书

整体来看,在半导体第三方检测分析市场,胜科纳米的资产、收入规模相对较小,进一步细化到实验室检测分析市场,公司与闳康、宜特等老牌第三方实验室检测的财务指标仍然差距明显。胜科纳米李晓旻:立足中国,志在全球树立Labless标杆.

另外,含“科”量有多少?

从一些研发技术指标来看,目前公司共拥有17项发明专利,其全部应用于主营业务,并未披露同行的发明专利情况;报告期内研发费用分别为1309.49万元、2253.88 万元及3622.44万元,费用率分别为为10.87%、13.45%和12.61%,高于同期同行均值7.51%、7.36%、8.2%,但与公司收入规模较小有关。图片

而在涉及的核心技术方面,胜科纳米仅在招股书中做了陈列,但并未说明核心技术的先进性表现,与同行竞争的优劣势等,而该内容是科创板IPO监管层关注的重点。

而公司也在招股书“风险提示”一节中坦承,“若未来国际贸易环境发生重大不利变化,导致公司无法进口特定国家厂商的仪器,同时其他国家或国内无替代供应商可提供符合需求的分析仪器,则将对公司生产经营产生不利影响;此外,如因国际贸易政策变化等原因,某些供应商对进口高端分析仪器的使用进行额外的限制,则将对公司业务开展造成不利影响。”经营风险:半导体行业周期性较强,公司的业绩可能会受到行业波动影响。竞争风险:公司所处的半导体检测行业竞争激烈,新进入者不断涌现。估值风险:公司的估值较高,未来估值能否继续上涨存在不确定性。

图片

值得注意的是,胜科纳米在递交招股书前进行了两次突击大额分红。2022年8月和2023年3月,胜科纳米分别派发税前现金股利7500万元和3800万元,累计现金分红高达1.13亿元。然而,2020年-2022年公司扣非后归母净利润合计仅9596.96万元,也就是说胜科纳米在此次申报IPO之前,就已经将此前三年的扣非净利润瓜分干净。实控人李晓旻:一边拿高薪,一边背巨债.李晓旻作为公司的“一把手”,不仅拿了高薪,还从公司拿了大笔分红。但让人意外的是,他居然背负着1亿多的债务。这钱是从哪来的?又是怎么花掉的?举债1亿冲刺IPO!这个北大学霸在苏州,干出“亚洲最大”分红稳定 上市偿债能力更强.全不依赖公司是否能够IPO上市。同时公司制定了《公司上市后三年内股份分红回报规划》,是让二级市场享受分红红利的同时,又进一步增强了胜科纳米业务扩张所需的资金实力。这也将为缺乏资金但又对自己公司前景信心满满的创业者开辟了一条两全其美的崭新融资路径,对于提振二级市场信心是绝对有益的。

图片

 

事实上,这波突击分红也与上文所述的实控人李晓旻高额负债紧密相关。2022年8月,李晓旻获得分红2627.20万元。其中,向金大荣、陆耀平、韦勇归还部分C轮融资借款本金及相应利息1709.65万元,向经控晟锋、毅达服务业、毅达苏州归还部分C+轮融资借款本金及相应利息420.90万元,归还其他个人拆借资金本金及相应利息110.58万元以及向上海银行、禾裕小贷归还部分借款本息64.50万元。

图片
图片来源:问询函

2023年3月,李晓旻获得分红1331.12万元。其中,向毅达服务业、毅达苏州、毅达宁海归还C+轮融资借款部分本金及相应利息712.3万元,向金大荣归还C+轮融资借款本金及相应利息383.96万元,2023年5月向江苏鸢翔归还往来拆借款230万元。

图片

图片来源:问询函

整体来看,李晓旻两次分红所得合计3958.32万元,偿还负债合计3631.89万元,占所得分红总额的比例为91.75%。分红资金流向如此显著,那么胜科纳米这两次突击分红的用途也是不言而喻的。而在大额分红之后,胜科纳米递表科创板,拟募资3.47亿元,其中5000万元用于补充流动资金。

图片

对此,监管层要求胜科纳米说明,报告期内大额现金分红及未来分红政策的合理性、与公司目前发展阶段及资金需求的匹配性,并分析实际控制人是否存在利用控制权地位损害公司及中小股东利益的情形,是否违反《公司法》的相关规定。
除了实控人身负高额负债外,胜科纳米自身负债金额也在逐年增长。2020年-2022年各期末,胜科纳米负债金额分别为1.49亿元、3.13亿元和5.67亿元,2021年和2022年增长率分别为110.33%和81.26%,增长速度较快。同期公司资产负债率分别为45.93%、42.22%和55.49%,2022年资产负债率明显提升系新大楼建设新增长期借款所致。
由上表可知,通过签署借款展期协议,实控人李晓旻 2024 年、2025 年无 到期还款的压力,主要借款的到期时间距离目前较长,实控人具备充足的时间 筹措还款资金。基于上述债务的还款要求、自身资金来源情况等因素,实控人制定了相应 债务清偿安排。假定公司于 2025 年 6 月完成发行上市,经测算实控人主要依靠 薪酬收入、现金分红、变现资产等资金来源,即可在 2029 年提前偿还全部债务, 历年的债务清偿安排具体如下:

图片

图片

综上,未来李晓旻可通过使用当前可支配资金、薪酬收入、公司现金分红 款、自有房产变现等多种方式筹措偿还资金,还款资金来源多样、形成依据合 理,债务清偿安排与自身偿还能力相匹配。实控人李晓旻与各债权人间不存在 债务偿还方面的纠纷或潜在纠纷。此外,李晓旻及其一致行动人看好公司长期发展前景,为进一步增强投资 者信心,李晓旻及其一致行动人已自愿承诺自发行人上市之日起 60 个月内,不 转让或者委托他人,也就是实控人李晓旻上市36个月内不套现,不减持.

图片

  此外,在进行外部融资时,为了确保绝对控制权,实控人李晓旻通过借债的方式对公司进行了同步增资,截至目前仍有9505万元的大额负债。招股书显示,李晓旻借贷的对象包括公司股东、商业银行甚至小贷机构,还款时间最近的是从江苏银行(600919)苏州分行办理的一笔本金为1000万元的借款,需要在2024年2月到期前一次性归还借款本金。公司称,李晓旻目前已有较为明确的还款规划,未来拟通过薪酬收入、现金分红、信用借款、处置房产、他人担保或公司上市锁定期满后减持股票的方式来还款。举债1亿冲刺IPO!这个北大学霸在苏州,干出“亚洲最大

图片

值得一提的是,部分胜科纳米分红款的重要用途之一是用于实际控制人李晓旻偿还债务。此前公司进行外部融资时,李晓旻因与外部投资人同步增资以进行反稀释等操作,存在从部分外部投资人及金融机构处取得借款的情况。对于上述借款,李晓旻已偿还部分本息,而资金来源主要包括现金分红款、投资人提供的借款等。

截至2024年8月31日,李晓旻尚未到期的负债合同金额总计为9405万元,应付利息金额合计为754.40万元。就上述待偿还债务,胜科纳米表示,李晓旻未来拟通过多种方式筹措资金,相关还款资金预计能够覆盖其还款计划。三年半净赚2.22亿,却分红1.13亿.胜科纳米这三年半赚了2.22亿,但其中1.13亿都分给了股东,而且大部分都进了实控人李晓旻的口袋。这波操作,是不是有点“太狠”了?图片

取消补充流动资金项目

近年来,拟上市企业在申报IPO前进行大额分红再募资补流的现象令人颇为诟病。而2022年、2023年进行过分红的胜科纳米,在今年更新的招股说明书(申报稿)中删除了“补充流动资金”的募投项目。

胜科纳米2023年申报IPO时,拟募集资金3.47亿元,其中5000万元用于补充流动资金。2024年更新的招股说明书(申报稿)显示,公司已取消“补充流动资金”项目,募集资金“缩水”为2.97亿元。图片

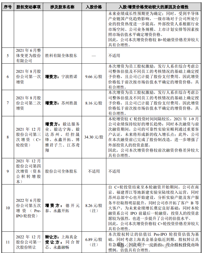
2020年-2022年,公司就引入了17家战投机构,吸收3.02亿元融资。

2020年4月,丰年君和、丰年鑫祥、德开元泰通过受让老股东国盛古贤的股份入股胜科纳米,同时,以73.22元/注册资本的价格对公司进行增资,合计增资3546.88万元,公司投后估值为5.03亿元。

同年10月,深圳高捷、元禾重元、海通新能源、国科鼎智4家机构在公司B轮融资中合计投资2149.95万元,增资价格为109.07元/注册资本,仅隔半年时间,价格上涨了48.96%。

2021年2月,C轮融资中,博雅君子兰、泰达恒鼎、永鑫融慧以及李晓旻全资控股的江苏鸢翔以138.6元/注册资本的价格增资入股,合计投资7299.74万元。

同年12月,毅达服务业、毅达宁海、毅达苏州、经控晟锋、永鑫开拓对股改后的胜科纳米进行投资,博雅君子兰、江苏鸢翔跟投,投资价格为34.3元/股,合计增资1.44亿元。

2022年6月,胜科纳米进行最后一轮融资,由原股东德开元泰、永鑫开拓以8.26元/股追加投资,共投资2798.34万元,公司投后估值达到30亿元,两年时间估值上升了496.42%。

递交招股书的前夕,2022年12月,公司老股东上海真金套现8377.01万元退出,同时,公司引入新股东永鑫融畅、同合智芯。胜科纳米2019年—2022年进行了多次增资和股权转让,投后估值由2.2亿元增长到30亿元,在此期间,公司存在估值短期内大幅提升的情形。此外,在交易所追问下,公司部分股东确认构成一致行动关系,由此新增持股5%以上股东,并作出了股份锁定及减持意向的承诺。融资、对赌、反稀释,一连串的操作.为了扩大公司规模,胜科纳米进行了多轮融资。在融资的过程中,李晓旻为了保持控制权,不断地往公司里投钱。但这些钱并不是他自己掏的,而是借来的。

图片

股权架构上来看,胜科纳米共有26位股东,包括3位自然人股东、4家持股平台和19家机构股东。

其中,控股股东为李晓旻,其直接持有公司43.79%的股份,并通过江苏鸢翔、苏州禾芯、苏州胜盈、宁波胜诺控制公司6.69%、5.52%、1.98%、1.74%的股份,通过直接和间接方式合计控制公司59.72%的股份。

李晓旻的哥哥李晓东直接持股0.91%,为李晓旻的一致行动人,李晓旻及其一致行动人合计控制公司60.63%的股份;另一自然人股东为付清太,持股2.58%,其为公司董事、副总经理FUCHAO的父亲。

图片

丰年资本旗下丰年君和、丰年鑫祥分别持股6.91%、0.19%,丰年君和为公司第二大股东;高捷资本通过深圳高捷持股6.58%,为公司第四大股东;纳川资本通过苏纳同合持股4.82%;永鑫方舟通过永鑫融畅、永鑫开拓、永鑫融慧持股4.93%;毅达资本通过毅达服务业、毅达宁海、毅达苏州持股2.57%等。

为了融资与上市,胜科纳米的实控人也付出了不小的代价。根据招股书,北大狠人29岁创业,带领“芯片全科医院”冲击科创板.公司实控人李晓旻出生于1975年,本科毕业于北京大学微电子专业,硕士毕业于新加坡国立大学电子工程专业。2012年胜科纳米成立以来,公司进行了多轮融资,均签订了对赌协议;而在公司与全体股东在2021年12月为上市而签署的补充协议中,约定除创始人回购义务之外的其他条款全部终止且自始无效,但关于创始人李晓旻所承担的回购义务,自补充协议生效之日起三年内若公司未能成功上市,回购条款自动恢复效力,且效力追溯至相关增资协议生效之日。也就是说,若胜科纳米在2024年12月之前未能上市,实控人李晓旻将有可能被投资人要求履行回购义务。不过,最新de招股书中称,胜科纳米历史上曾与股东约定的优先权利安排均已于报告期内解除。图片

2001年李晓旻自新加坡国立大学毕业并加入新加坡微电子研究院,开始学习如何成为一名“芯片医生”。2004年底,李晓旻用自己仅有的两万新币积蓄成立了新加坡胜科纳米,三年的时间里他是公司唯一的员工,白天跑客户,晚上搞测试,经常24小时连轴转,最忙时候连续一周累加睡眠时间不超过十小时。功夫不负有心人,新加坡胜科纳米在李晓旻的倾力投入下实现快速发展,到2011年已经成为东南亚知名的半导体检测分析实验室。曾经有媒体这样描述胜科纳米“起源于新加坡,发展在中国,放眼于全球”。那李晓旻眼中的新加坡是怎么样的?作为一个受关注度越来越高的科技企业掌门人,李晓旻董事长的个人生活似乎也受到了越来越多的关注,我们也借此了解了其在个人生活方面的更多“八卦”。图片

2012年李晓旻带着在新加坡积累的先进半导体检测分析技术回国创业,扎根在苏州工业园区。随着胜科纳米业务规模的持续扩大,公司也顺理成章走上了股权融资的道路。起初,几乎没有投资机构看好胜科纳米这种专精于实验室测试分析的商业模式,部分投资机构提出希望胜科纳米可以把业务延伸至半导体设备或芯片制造等领域,但“中立”“专精”是李晓旻的商业底线和理念,这份“初心”使得李晓旻对“Labless”商业模式愈发坚定,也塑造了胜科纳米“专精特新”的本色。胜科纳米的实控人为李晓旻,1998年毕业于北京大学微电子专业,后进入新加坡国立大学电子工程专业进修硕士学位。毕业后在导师的推荐下留在新加坡当地一家微电子研究所从事研发工作,并且已拿到新加坡永久居留权。2012年,李晓旻回国并将胜科纳米落户在苏州工业园区。图片

多年来,在专业、独立、客观理念下,胜科纳米始终专注于半导体检测分析领域,研发投入金额持续增加,聚集了一批高学历、高素质、经验丰富的半导体检测分析人才。公司聚焦先进工艺和高难度领域,分析能力可覆盖3nm先进制程节点,在技术难度和附加值较高的失效分析及材料分析领域技术能力突出,在半导体检测领域形成了突出的品牌效应。今天,胜科纳米已实现在苏州、南京、泉州、深圳、青岛、新加坡等地多点布局实验室,累计服务全球客户2,000余家,客户类型覆盖半导体全产业链,逐步成长为“芯片全科医院”。图片

胜科纳米上市:分红、高薪、负债,上市前夕的一地鸡毛!监管层为啥不高兴?突击分红:这么大比例的分红,是不是为了规避上市前的监管?实控人负债:李晓旻的巨额债务,会不会影响公司的控制权稳定性?关联交易:李晓旻和公司之间是否存在关联交易?投资者的担忧公司治理:实控人负债这么高,会不会影响公司的独立性?业绩可持续性:公司的业绩增长能否持续?估值过高:公司的估值已经不低,未来上市估值能否继续上涨存在不确定性。胜科纳米上市之路一波三折,投资者要谨慎对待

滚动至顶部